服务热线
13280093562
热门搜索:讲师 课程
服务热线
13280093562
《AFM-国际注册财富规划师》项目

《AFM-国际注册财富规划师》项目

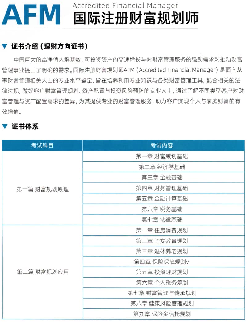
中国巨大的高净值人群基数、可投资资产的高速增长与对财富管理服务的强劲需求对推动财富管理事业提出了明确的需求。国际注册财富规划师AFM(Accredited FinancialManager)是面向从事财富管理相关人士的专业水平鉴定,旨在培养利用专业知识与各类财富管理工具,配合相关的法律法规,做好客户财富管理规划、资产配置与投资风险预防的专业人士,通过了解不同类型客户对财富管理与资产配置需求的差异,...
分享至:
立即咨询 在线咨询

电话咨询

客服电话: 13280093562

电话咨询

微信扫一扫

微信咨询

qq咨询

客服qq: 3877689842

在线咨询

手机访问扫一扫

访问手机站