服务热线
13280093562
热门搜索:讲师 课程
服务热线
13280093562
《CPH-康养规划师》项目

《CPH-康养规划师》项目

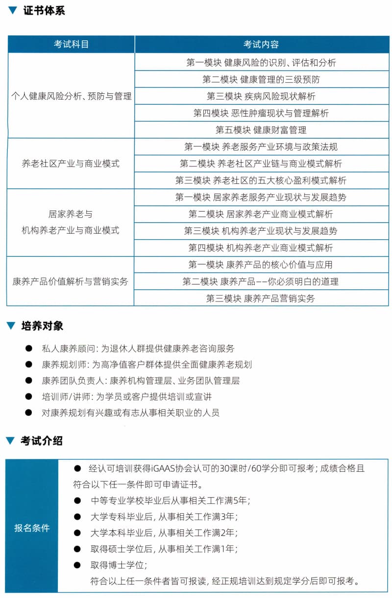
养医疗机构数量不足,专业化服务人才稀缺。现阶段我国能够提供康复、护理等专业服务的医疗机构数量较少,康复医院专业服务人员紧缺,无法满足老年人口的康养需求。我国巨大的养老需求与潜在市场对推动养老事业和养老产业协同发展,构建居家社区机构相协调、医养康养相结合的养老服务体系等方面都提出了明确的需求。 CPH康养规划师认证旨在培养利用专业金融知识和金融工具,配合相关的法律法规,了解不同类型客户对养老需求的差...
分享至:
立即咨询 在线咨询

电话咨询

客服电话: 13280093562

电话咨询

微信扫一扫

微信咨询

qq咨询

客服qq: 3877689842

在线咨询

手机访问扫一扫

访问手机站